| Elaboração | Aprovação | ||||
|---|---|---|---|---|---|
| Nome | Data | Nome | Data | ||
| Lucineide Ferreira | 01/03/2018 | Cristiane Moraes Tuvani | 01/03/2018 | ||
1. Objetivo
Apresentar a sistemática, bem como interação entre os processos.
2. Referências
Não aplicável.
3. Definições
Não aplicável
4. Procedimentos e Responsabilidades
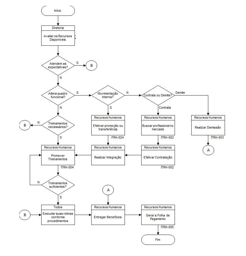
4.1 Fluxograma
4.2 Entrada do Processo
| Fornecedores do proceso | Entradas | Requisitos |
|---|---|---|
| Diretores, Gestores, Líderes, Supervisores | Recrutamento de Pessoal | Solicitação da abertura da vaga. |
| Movimentação de Pessoal | Conforme FRH-021. | |
| Demissão | Conforme ITRH-003 | |
| Admissão | Conforme ITRH-002 | |
| Diretores, Gestores, Líderes, Supervisores e Colaborador | Treinamento | Treinamento conforme ITRH-004 |
| Folha de Pagamento. | Conforme ITRH-006 a ITRH-021 | |
| Diretores e Gestores | Benefícios | Conforme Integração de novos funcionários e solicitações posteriores |
| Solicitação de Advertência, Suspensão do funcionário. | No caso de advertência escrita, será preenchido o formulario FRH-023
Em caso de aviso de suspensão,sera preenchido o formulario FRH-022 |
4.3 Saídas do Processo
| Cliente do Processo | Saídas planejadas | Padrão de Qualidade |
|---|---|---|
| Diretores, Gestores, Líderes, Supervisores, Colaboradores | Recrutamento e seleção de candidatos a novas contratações | Requisitos básicos do cargo, conforme descrição de cargos |
| Movimentação de Pessoal (Promoção e transferência de colaboradores) | Requisitos básicos dos cargos, conforme descrição der cargos. | |
| Demissões, advertências e suspensão de colaboradores | De acordo com a legislação trabalhista e a convenção coletiva da categoria. | |
| Admissão | De acordo com a legislação trabalhista e a convenção coletiva da categoria | |
| Todas as áreas | Pagamento de salário e concessão de benefícios | De acordo com a legislação trabalhista e a convenção coletiva da categoria |
| Treinamentos realizados | Execução eficaz das atividades, conscientização sobre a importância da atualização e reciclagem | |
| Avisos de cursos/ treinamento (e-mail, quadro de avisos, telefone, etc.) | Informação sobre o local, tema e cronograma do treinamento | |
| Certificado de conclusão/ participação em cursos/ treinamentos | Externo o funcionário entrega para o RH, Interno: nome do colaborador, curso/treinamento, local, carga horária e instrutor |
4.4 Descrição das Etapas do Processo
| Etapa | Atividades | Responsável |
|---|---|---|
| 01 | Alteração do Quadro de Funcionários
Os gerentes, de acordo com a necessidade, podem solicitar uma contratação, demissão ou movimentação interna (transferência, aumentos salariais por mérito, enquadramento e promoção) e devem efetivar a solicitação através dos formulários FRH-024, conforme ITRH- 002 e ITRH- 003. Com o formulário devidamente aprovados pela diretoria, o RH iniciará o processo seletivo ou recrutamento interno que abrange entrevistas, testes básicos. O gerente requisitante e/ou supervisor deverão participar do processo. A contratação ou movimentação interna só será efetivada após o envio de e-mail para o RH e o devido retorno do RH e do gerente requisitante, supervisor e/ou líderes. |
Recursos Humanos |
| 02 | Contratação e desligamento
Selecionado o candidato, o departamento RH irá proceder conforme ITRH-002 - Admissão. O diretor ou gestor deve solicitar o desligamento de um colaborador via e-mail ao departamento RH que irá proceder conforme ITRH-003 Politica de desligamento Se o pedido de demissão for voluntaria, cabe ao colaborador redigir uma carta a próprio punho solicitando seu desligamento, sem cumprimento do aviso prévio, e direcioná-la ao departamento RH. |
Recursos Humanos |
| 03 | Treinamentos
Esta etapa prepara os colaboradores para as atividades pertinentes às suas funções e as normas da empresa. Os treinamentos são solicitados nas avaliações de competências, ao longo do ano, conforme necessidade observada e ITRH-004 Treinamentos. |
Recursos Humanos |
| 04 | Benefícios
Os benefícios fornecidos pela empresa estão relacionados abaixo: -Assistência Médica; -Assistência Odontológica; -Vale alimentação; -Vale transporte; -Descontos na compra de produtos na loja -Convênio com as Faculdades CEUNSP, FAMO e MAX PLANCK -Convênio com Colégio Objetivo -Convenio Farmácia -Seguro de Vida . |
Recursos Humanos |
| 05 | Folha de Pagamento
O departamento de RH atualiza todos dados necessários para o cálculo da folha de pagamento: alterações de salários, quadro de pessoal, férias, horas abonadas e extras, comissões, descontos no geral, conforme ITRH-017 Folha de pagamentos. |
Recursos Humanos |
5 Registros
Conforme matriz de controle de Registros(FQU-002)
6 Histórico das Revisões
| Revisão | Descrição | Revisor | Data |
|---|---|---|---|
| 00 | Emissão inicial | Lucineide Ferreira | 03/05/2016 |
| 01 | Revisão do item 4.5, exclusão o indicador de treinamento no item 4.4 e revisão dos indicadores | Lucineide Ferreira | 06/03/207 |
| 02 | Revisão dos itens 4.2, 4.4 e 4.5 | Lucineide Ferreira | 01/03/2018 |
| 03 | Revisão geral do documento | Lucineide Ferreira | 23/07/2019 |
| 04 | Revisão geral do documento | Daiane Fernanda Teles | 26/01/2022 | 05 | Revisão geral do documento | Daiane Fernanda Teles | 13/11/2025 |